刚刚,新版“水泥生产许可证”细则发布!2026年4月1日实施
12月9日,国家市场监管总局发布关于工业产品生产许可证实施细则通则及24种产品生产许可证实施细则的公告,根据《中华人民共和国工业产品生产许可证管理条例》《中华人民共和国工业产品生产许可证管理条例实施办法》等规定,市场监管总局组织修订了《工业产品生产许可证实施细则通则》及钢筋混凝土用热轧钢筋等24种产品生产许可证实施细则。新颁布的通则和细则自2026年4月1日起实施,原通则及相应细则同时废止。

新版《水泥产品生产许可证实施细则》(2026年4月1日实施)相较于原细则,围绕产品分类、标准更新、质量安全管控、产能监管、审批效率、核查规范六大核心维度进行了系统性修订,具体变化可通过以下七大板块清晰对比:
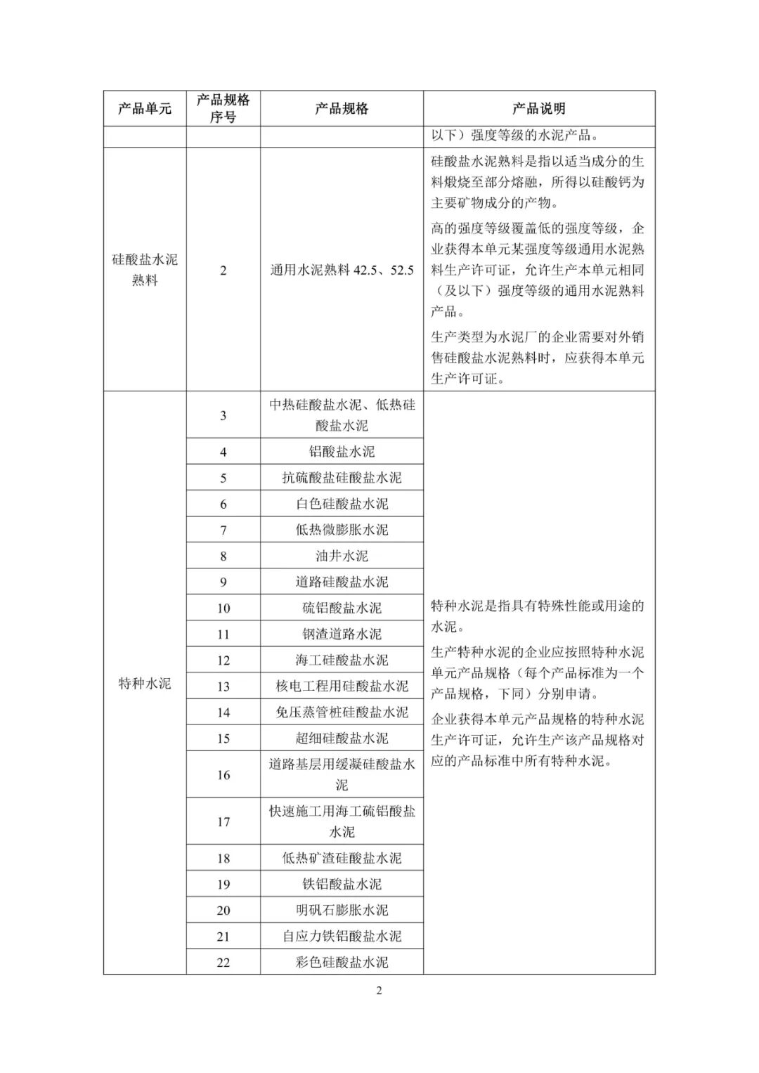
一、产品单元与规格:新增品类,细化分类逻辑
新版结合行业技术发展和新发布产品标准,大幅调整产品单元与规格,填补了原细则对新兴特种水泥的管理空白,具体变化如下:

二、产品标准体系:全面更新,衔接最新技术要求
新版对所有产品单元的执行标准进行迭代,覆盖通用水泥、硅酸盐水泥熟料、特种水泥,确保与现行国家/ 行业标准同步,核心变化如下:

三、检验检测要求:新增设备,严格报告规范
新版围绕“提升检测准确性、覆盖关键指标” 优化检验要求,同时衔接《通则》对报告的新规定:
1、检验检测设备新增/ 调整

2、 检验检测报告规范
时限调整:企业提交的报告需为“申请前6 个月内” 出具,原细则未明确时限要求;
报告完整性:明确“1个产品单元/规格需提交1份完整报告,不得为多份报告组合”,避免原细则中报告拆分提交的漏洞;
资质要求:强化检测机构CMA 资质,要求报告覆盖附件 2 规定的全部项目,缺一不可。
四、质量安全管控:压实主体责任,强化追溯能力
新版严格落实《工业产品生产单位落实质量安全主体责任监督管理规定》,新增多项强制性制度,填补原细则对质量安全管控的薄弱环节:

五、产能管理:严查“批建错配”,明确整改时限
新版首次将产能合规性纳入生产许可核心要件,针对行业“备案产能与实际产能不符” 的顽疾,提出刚性要求(结合搜索结果补充):

六、审批与核查:压缩时限,规范判定标准
新版衔接《工业产品生产许可证实施细则通则(2025 年征求意见稿)》,优化审批效率,并细化实地核查规则:
1、审批时限压缩

2、实地核查优化
核查条款细化:附件4将核查内容分为 “申请材料、人员能力、场所设备、制度文件、技术文件、生产控制”6大部分22条31款,每款明确 “符合/不符合/建议改进” 的判定标准;
减少自由裁量权:明确“关键设备缺失、无追溯制度、产能违规” 等情形直接判为 “不符合”,原细则判定较灵活;
多场点管理:企业有多个生产场点的,需按场点分别核查、分别出具报告,原细则未明确多场点核查要求。
七、其他优化:删除冗余内容,衔接上位法
删除冗余章节:删除原细则中“企业及其子公司、分公司取证” 的内容,与《工业产品生产许可证管理条例实施办法》体例保持一致;
特种水泥生产要求:明确“生产特种水泥必须具备完整的熟料煅烧和水泥粉磨生产线”,禁止仅通过配制完成生产;
租赁设备限制:明确“生产设备、检验检测设备不得租赁”,仅允许租赁原辅材料储存、配料等场所设施,原细则未明确设备租赁规则。
新版细则通过“扩品类、严标准、强追溯、管产能、提效率” 五大方向,既强化了质量安全监管的针对性,也通过产能合规性要求推动行业供给侧改革。对企业而言,需重点关注 “产能整改、追溯体系建设、新标准执行” 三大任务,避免因不符合新规导致许可申请受阻;对监管而言,细则的细化条款减少了自由裁量权,实现 “标准化许可、精准化监管”。
新版原文如下:



















中国混凝土与水泥制品协会网站版权声明:
① 凡本网注明来源:中国混凝土与水泥制品协会、CCPA、CCPA各部门以及各分支机构的所有文字、图片和音视频稿件,版权均为本站独家所有,任何媒体、网站或个人在转载使用前必须经本网站同意并注明"来源:"中国混凝土与水泥制品协会(CCPA)"方可进行转载使用,违反者本网将依法追究其法律责任。
②本网转载并注明其他来源的稿件,是本着为读者传递更多信息之目的,并不意味着赞同其观点或证实其内容的真实性。 其他媒体、网站或个人从本网转载使用的,请注明原文来源地址。如若产生纠纷,本网不承担其法律责任。
③ 如本网转载稿件涉及版权等问题,请作者一周内来电或来函联系。
您可能感兴趣的文章
更多>>- 国家反垄断局正式挂牌 国家市场监管总局副局长甘霖任首任局长2021-11-18
- 截至去年底,我国法人和其他组织约1.7亿个2023-03-24
- “中小企业计量伙伴计划”来了!到2025年引导100家大企业带动实施2023-05-31
- 2025年底,水泥将纳入产品质量安全追溯2024-10-22
- 中国混凝土的星辰大海与中流砥柱2020-07-15
- 世界首座300米级低热水泥混凝土特高拱坝 乌东德水电站大坝工程全线贯通2020-06-12
