关于公布“河海大学杯”第四届全国生态混凝土创新设计应用大赛获奖作品的通知

各有关单位:
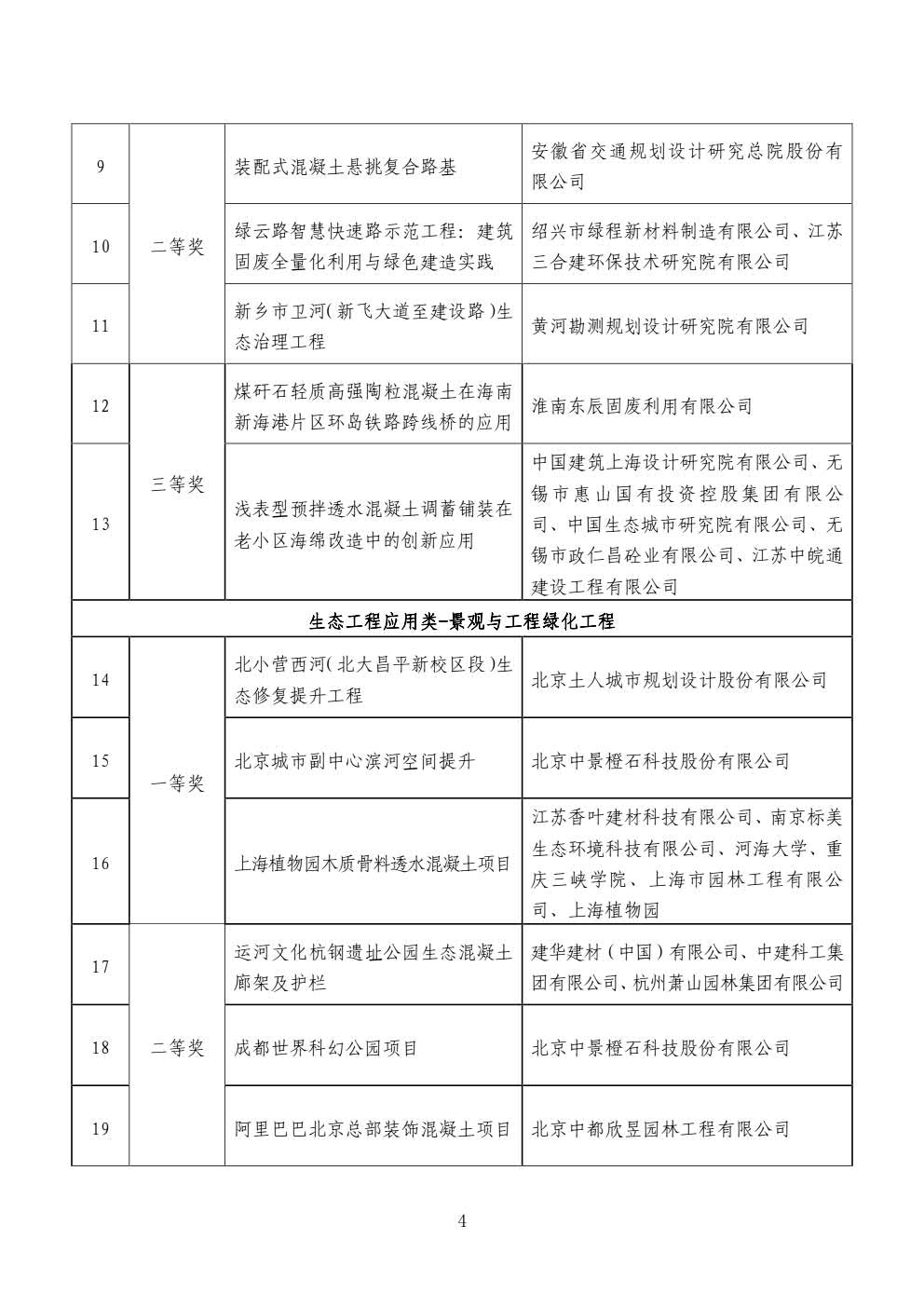
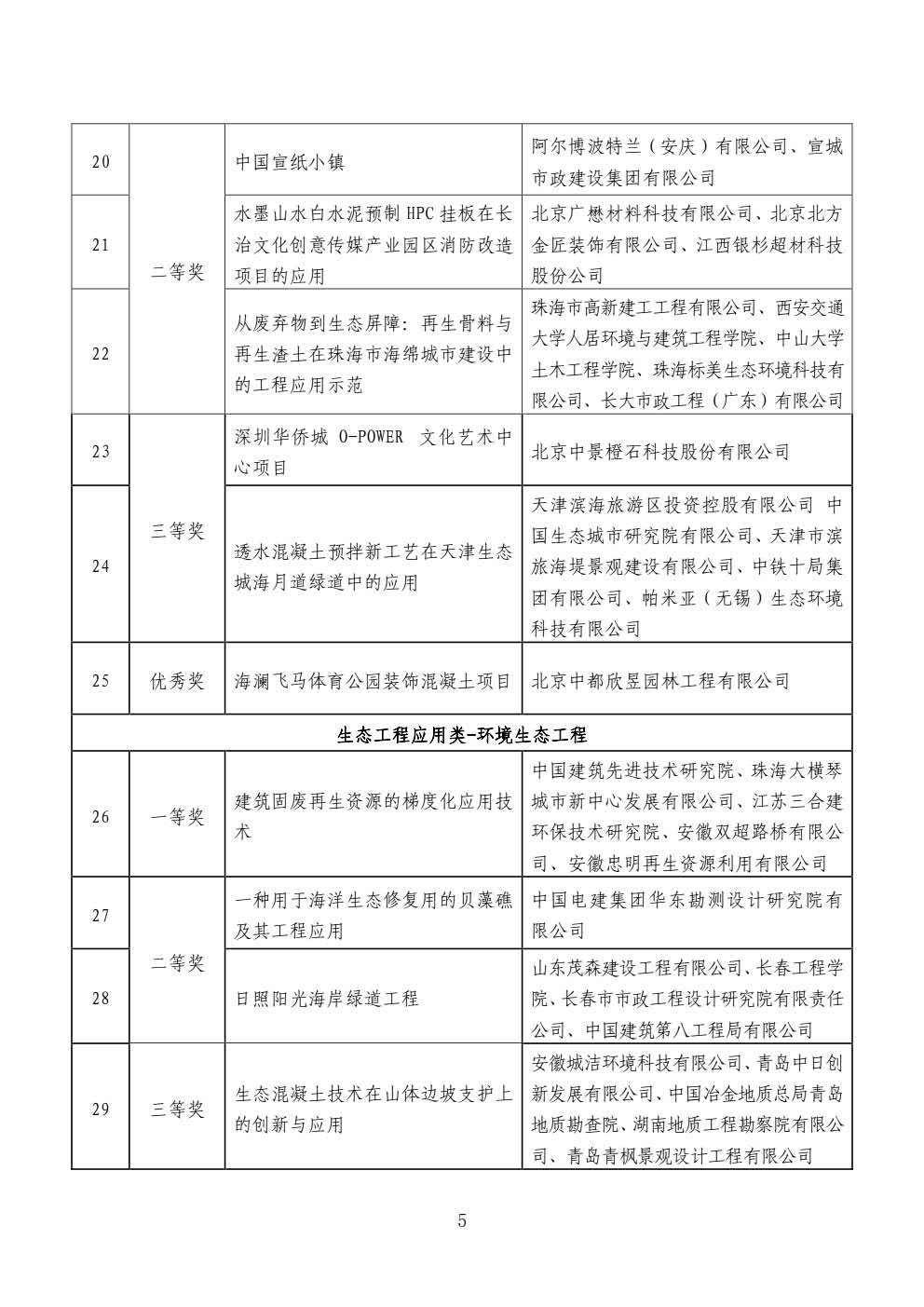
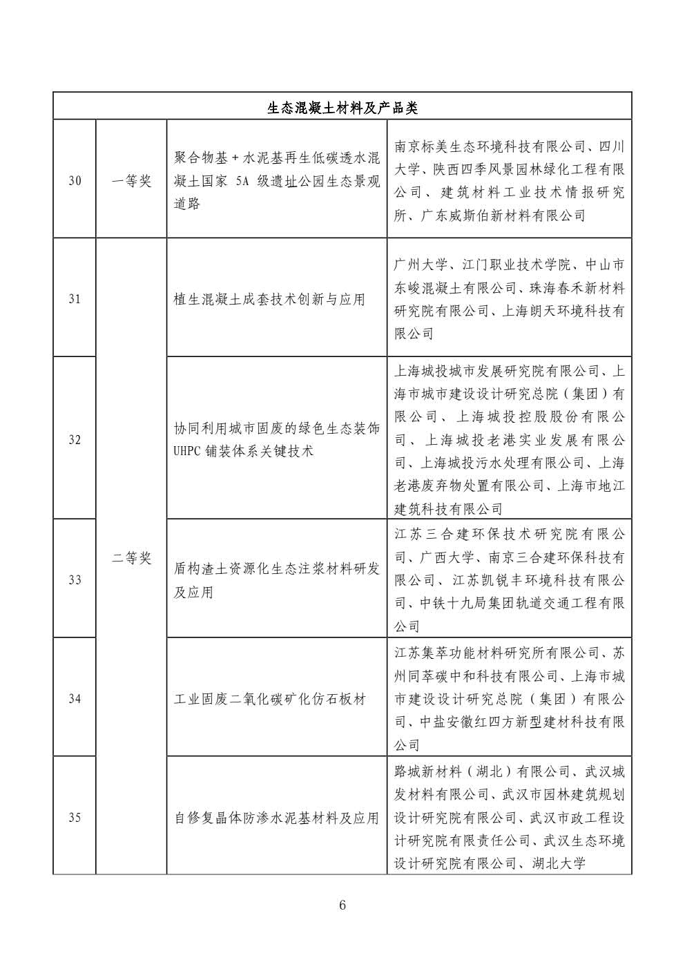
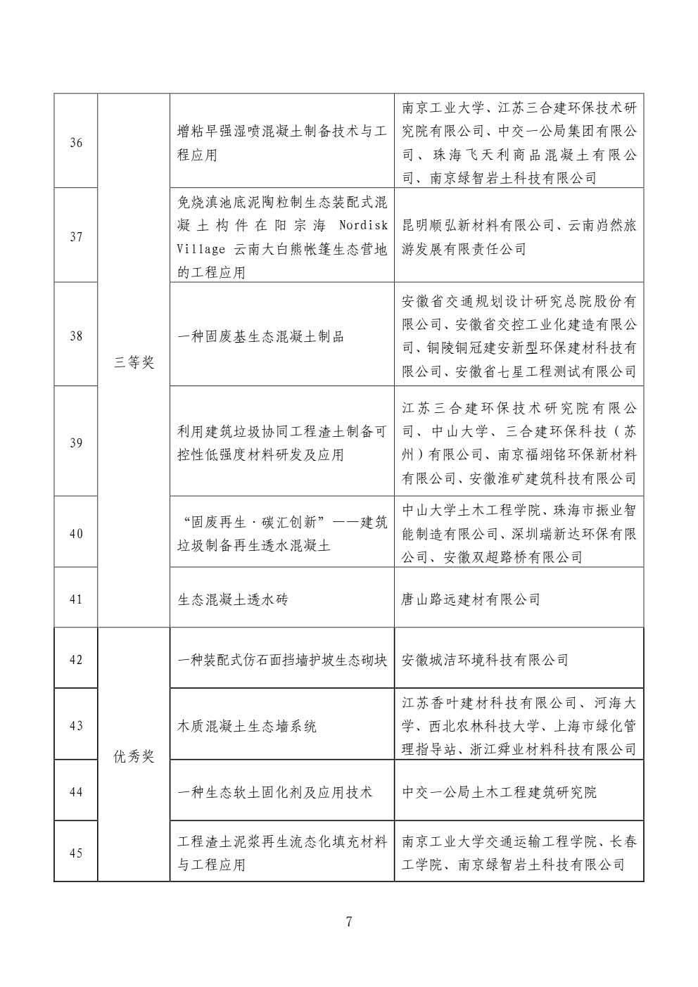
根据《全国生态混凝土创新设计应用大赛管理办法》,经参赛单位申报、评审委员会评审和公示,现将大赛工作领导小组批准的66项“河海大学杯”第四届全国生态混凝土创新设计应用大赛获奖作品名称、申报单位和获奖等级予以公布(详见附件)。其中生态工程应用类29项(水利水运工程7项、市政工程6项、景观与工程绿化工程12项、环境生态工程4项),生态混凝土材料及产品类16项,生态混凝土创意类5项;高校组材料及产品类6项、创意类10项。
中国混凝土与水泥制品协会生态混凝土分会将于12月12日在河海大学进行大赛颁奖、发布大赛获奖作品集、召开第五届全国生态混凝土发展论坛分享部分大赛获奖优秀成果(通知另发)。
附件:“河海大学杯”第四届全国生态混凝土创新设计应用大赛获奖作品.pdf








中国混凝土与水泥制品协会网站版权声明:
① 凡本网注明来源:中国混凝土与水泥制品协会、CCPA、CCPA各部门以及各分支机构的所有文字、图片和音视频稿件,版权均为本站独家所有,任何媒体、网站或个人在转载使用前必须经本网站同意并注明"来源:"中国混凝土与水泥制品协会(CCPA)"方可进行转载使用,违反者本网将依法追究其法律责任。
②本网转载并注明其他来源的稿件,是本着为读者传递更多信息之目的,并不意味着赞同其观点或证实其内容的真实性。 其他媒体、网站或个人从本网转载使用的,请注明原文来源地址。如若产生纠纷,本网不承担其法律责任。
③ 如本网转载稿件涉及版权等问题,请作者一周内来电或来函联系。
您可能感兴趣的文章
更多>>- “河海大学杯”第四届全国生态混凝土创新设计应用大赛评审结果公示2025-09-24
- 关于公布“建华建材杯”第三届全国生态混凝土创新设计应用大赛获奖作品的通知2023-12-25
- 关于举办第四届全国生态混凝土发展论坛的通知2024-04-17
- 关于举办“河海大学杯”第四届全国生态混凝土创新设计应用大赛的通知2025-04-15
- 关于举办第五届全国生态混凝土发展论坛暨“河海大学杯”第四届全国生态混凝土创新设计应用大赛颁奖活动的通知2025-11-11
