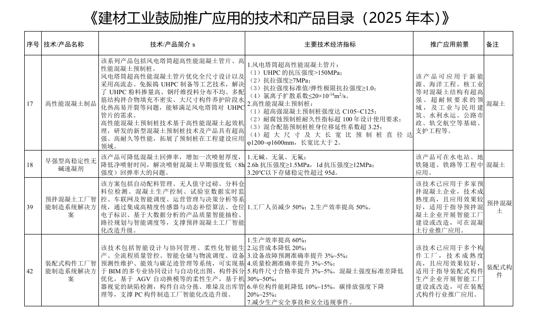
混凝土与水泥制品行业有四类技术和产品入选工信部《建材工业鼓励推广应用的技术和产品目录(2025年本)》
为促进建材工业新技术、新产品推广应用,引导各方面要素流向建材领域新兴产业和传统产业技术改造,加快建材行业高端化、智能化、绿色化转型升级,近期工信部组织编制并发布了《建材工业鼓励推广应用的技术和产品目录(2025年本)》。其中,其中,混凝土与水泥制品行业有四类技术和产品入选,分别为高性能混凝土制品、早强型高稳定性无碱速凝剂、预拌混凝土工厂智能制造系统解决方案、装配式构件工厂智能制造系统解决方案。

《目录》中“高性能混凝土制品”和“早强型高稳定性无碱速凝剂”代表了混凝土材料科学的前沿突破。高性能混凝土(UHPC)制品涵盖风电塔筒UHPC管片与UHPC预制桩两大品类,其中风电塔筒UHPC管片抗压强度超150MPa、抗拉强度超7MPa,UHPC预制桩桩强度达C105-C125、耐久性达百年的设计标准,展现了混凝土在新能源、海洋工程、核工业等极端环境下的应用潜力;而早强型高稳定性无碱速凝剂则通过解决喷射混凝土回弹率高、早期强度不足等难题,为水电站、地铁隧道、铁路等工程提供了更安全高效的解决方案。这些技术将推动混凝土从传统建材向高附加值功能性材料转型,助力“大国重器”建设和“一带一路”项目落地。
《目录》将“预拌混凝土工厂”和“装配式构件工厂”的智能制造系统列为重点推广技术,直指行业生产效率低、质量控制难、能耗排放高的三大痛点。其中,“预拌混凝土工厂”通过自动配料管理、无人值守过磅、分料仓料位检测、试验室数据实时监控、车联网及智能调度、运营管理与决策分析等系统集成应用,生产效率可提高50%;“装配式构件工厂”通过智能设计与协同管理、柔性化智能生产、全流程质量管控、智能仓储与物流调度、设备预测性维护、能效与碳足迹管理等系统集成应用,可使生产效率提高60%、运营成本降低20%、尺寸合格率提升3%-5%、单位构件能耗降低10%-15%、碳排放强度下降20%-25%。值得注意的是,上述技术体系已在多家行业龙头企业中完成全流程验证,其标准化、模块化的技术架构若进一步推广,将大幅加速混凝土与水泥制品行业智能化改造与数字化转型进程。
《目录》为混凝土与水泥制品行业高质量发展提供了明确方向,但技术落地仍面临成本较高、标准衔接不足、专业人才短缺等现实壁垒。为突破瓶颈,需通过政产学研用深度协同实现突破:高校与企业联合开展关键技术攻关,优化工艺以降低应用成本,提升技术性价比;政府牵头推动标准体系与产业政策衔接,明确技术应用规范,为技术推广提供制度保障;金融机构依托产业运营数据创新授信模式,为企业智能改造和技术升级提供资金支持。如此,方能将《目录》中的“纸面技术”转化为行业提质增效、绿色低碳发展的“现实动能”。
中国混凝土与水泥制品协会网站版权声明:
① 凡本网注明来源:中国混凝土与水泥制品协会、CCPA、CCPA各部门以及各分支机构的所有文字、图片和音视频稿件,版权均为本站独家所有,任何媒体、网站或个人在转载使用前必须经本网站同意并注明"来源:"中国混凝土与水泥制品协会(CCPA)"方可进行转载使用,违反者本网将依法追究其法律责任。
②本网转载并注明其他来源的稿件,是本着为读者传递更多信息之目的,并不意味着赞同其观点或证实其内容的真实性。 其他媒体、网站或个人从本网转载使用的,请注明原文来源地址。如若产生纠纷,本网不承担其法律责任。
③ 如本网转载稿件涉及版权等问题,请作者一周内来电或来函联系。
您可能感兴趣的文章
更多>>- 北京市上半年预拌混凝土原材料合格率为97.5%2020-08-26
- 预拌混凝土行业大量消纳建筑垃圾和工业固废应予以鼓励和支持2021-10-14
- 北京市预拌混凝土质量保持较高水平2021-10-14
- 将预拌混凝土、水泥制品列入“两高”项目欠合理2021-11-17
- 北京市2021年第三次预拌混凝土质量状况评估情况2021-11-24
- 北京住建委发布《预拌混凝土绿色生产管理规程》等8项地方标准2021-12-09
