关于组织参加2025年美国混凝土学会新加坡分会年度研讨会及越南混凝土与水泥制品行业产业合作对接和市场考察的通知

各会员企业及相关单位:
全球经济格局深度调整,我国与东盟经贸纽带紧密——我国连续16年稳居东盟第一大贸易伙伴,东盟亦连续5年成为我国第一大贸易伙伴。在此背景下,加快构建更紧密的中国-东盟命运共同体、促进区域经济一体化,将为我国混凝土与水泥品行业深化与东盟的务实合作、开拓区域市场创造更广阔的空间与机遇。
新加坡是东盟核心的贸易、金融、航运及物流中心,更是亚太地区跨国企业总部设立最多的国家,成为连接全球市场的重要枢纽。与此同时,新加坡在科技创新、智慧城市、绿色技术等领域亦处于领先地位。
越南是东盟乃至全球经济增长最快的国家之一,旺盛的基础设施建设需求正驱动混凝土及水泥制品行业高速增长。在此背景下,越南政府不仅同步出台多项外商投资政策,还加大基建投入、推动产业绿色转型,这些举措与转型趋势,正催生对绿色低碳技术、超高性能混凝土、智能化技术装备的显著需求,为相关产业带来广阔市场空间。
为助力我国混凝土与水泥制品企业拓展东盟市场,中国混凝土与水泥制品协会拟于2025年11月中旬,组织会员企业及相关单位赴新加坡、越南,开展混凝土与水泥制品行业产业合作对接和市场考察,深入了解当地产业发展现状、市场需求、经贸投资机遇,拓展国际合作渠道,推动产业类合作项目加速落地。
现将有关事宜通知如下:
一、计划出访日期
2025年11月12日-20日(全程9天)
二、出访国家
新加坡、越南
三、交流与调研主要内容
1.参加美国混凝土学会新加坡分会(简称ACI-SC)年度研讨会暨成立40周年庆典。研讨会以“混凝土革命——全球技术与实践的协同”为主题,将汇聚来自新加坡、亚太地区乃至全球的顶尖专家、从业者和学者。与会者将就可持续混凝土解决方案、数字创新、国际标准的协调以及未来基础设施的韧性展开讨论。期间,还将举办“2025年混凝土比赛——纪念ACI-SC 40年历程混凝土纪念牌/纪念品”颁奖活动,国内多家单位报名参加了该比赛。
2.拜访新加坡、越南混凝土行业商协会组织,调研当地建筑及基础设施的发展规划、市场需求、贸易与投资相关政策,以及我国企业开拓当地市场的潜在机遇、主要挑战与相关注意事项。
3.与越南混凝土协会共同组织“中-越混凝土与水泥制品行业产业合作对接交流会”,围绕技术创新(新产品、新技术、超高性能混凝土)、绿色智能转型(绿色低碳生产、智能制造技术装备)、产业协同(技术联合研发、贸易对接、供应链合作)及标准互认等,探讨合作、助推潜在项目落地。
4.参观预制混凝土构件及预拌混凝土生产企业,重点考察当地主要产品、行业标准规范、工艺技术、关键生产设备及工厂运营管理,交流当地市场供需现状、竞争格局与未来发展趋势。
5.拜访越南中资建筑及工程企业,对接在建和拟建的工程项目需求,交流混凝土与水泥制品相关产品、技术需求、标准规范及当地工程项目管理经验。
6.考察越南工业园区,了解园区现状、发展规划、基础设施配套、投资要素及建厂所涉及的相关政策、优惠措施及合规要求。
7.参观当地代表性混凝土建筑及市政工程项目,了解各种水泥制品、混凝土材料和技术的工程应用与实践。
四、报名注意事项
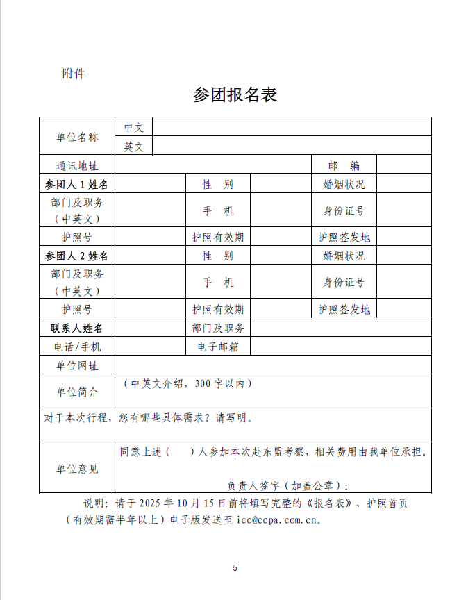
1.报名时间截至2025年10月15日。
2.请将《报名表》签字、盖章后回传,方可确认报名。《行程说明》将另行通知。
五、联系方式
联系人:曹 薇 18601034208
李志玲 13910197805
电话:010-57811219
E-mail:icc@ccpa.com.cn
网址:http://www.ccpa.com.cn
附件:参团报名表.docx


中国混凝土与水泥制品协会网站版权声明:
① 凡本网注明来源:中国混凝土与水泥制品协会、CCPA、CCPA各部门以及各分支机构的所有文字、图片和音视频稿件,版权均为本站独家所有,任何媒体、网站或个人在转载使用前必须经本网站同意并注明"来源:"中国混凝土与水泥制品协会(CCPA)"方可进行转载使用,违反者本网将依法追究其法律责任。
②本网转载并注明其他来源的稿件,是本着为读者传递更多信息之目的,并不意味着赞同其观点或证实其内容的真实性。 其他媒体、网站或个人从本网转载使用的,请注明原文来源地址。如若产生纠纷,本网不承担其法律责任。
③ 如本网转载稿件涉及版权等问题,请作者一周内来电或来函联系。
您可能感兴趣的文章
更多>>- 关于召开“第六届全国泡沫混凝土技术交流会”的通知2018-10-19
- 关于举办“2015国际装饰混凝土技术与应用大会”的通知2015-09-24
- 关于举办“第五届中国(国际)预制混凝土技术论坛”的通知2015-02-28
- 第二届全国泡沫混凝土产品轻质高强大赛结果通报2020-12-15
- 关于“中建西部建设杯”第十二届全国混凝土设计大赛延期举办的通知2022-03-24
- 关于召开2023中国混凝土与水泥制品行业大会和同期主办2023中国混凝土展的通知2023-04-10
